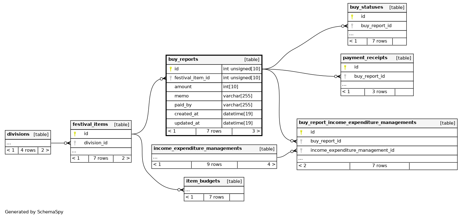
Columns
| Column | Type | Size | Nulls | Auto | Default | Children | Parents | Comments | |||||||||
|---|---|---|---|---|---|---|---|---|---|---|---|---|---|---|---|---|---|
| id | INT UNSIGNED | 10 | √ | null |
|
|
|||||||||||
| festival_item_id | INT UNSIGNED | 10 | null |
|
|
||||||||||||
| amount | INT | 10 | null |
|
|
||||||||||||
| memo | VARCHAR | 255 | null |
|
|
||||||||||||
| paid_by | VARCHAR | 255 | null |
|
|
||||||||||||
| created_at | DATETIME | 19 | CURRENT_TIMESTAMP |
|
|
||||||||||||
| updated_at | DATETIME | 19 | CURRENT_TIMESTAMP |
|
|
Indexes
| Constraint Name | Type | Sort | Column(s) |
|---|---|---|---|
| PRIMARY | Primary key | Asc | id |
| festival_item_id_foreign_key | Performance | Asc | festival_item_id |

